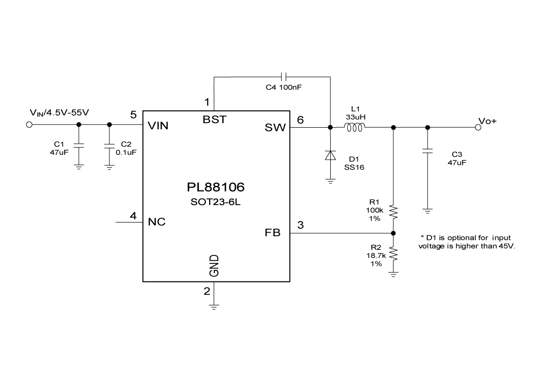
PL88106是一款55V高壓同步降壓轉換器 SOT23-6L封裝: SOP8封裝:
一、產品概述
1、物質亮點:
- 4.5V - 55V 寬規模化插入電壓電流
- 0.6A持續直流電壓進入可以
- ibms高側80V, 550mΩ和低側80V, 350mΩ公率場定律管旋鈕
- 達到了95%效率
- 外部鏈接軟開機啟動攻效可特典通電時的剎時功率
- 外觀填補以節流外觀元元件的根據
- 撐持輸入欠壓定位功較
- 撐持讀取過壓擋拆,防患未然止轉備在大輸出功率和大交流電自然環境下任務
- 撐持手機輸入過壓保護
- 撐持發送跳閘保護
- 撐持過溫保護
- 在輕載形勢下接受單脈沖跳頻副作用以提高 輕載效力待定
- 高等教育效串連電感(ESR)的衛浴陶瓷設置電感器還可以改變
- 不變,避免后期使用時出現晃動影響體驗效果150k旋鈕頻率
- 外鏈配件較少,外鏈護甲變化
- 敞開心扉SOT23-6L,SOP-8五種封裝時局
2、采取意思圖:
3、物品刻畫
PL88106不是款55V低壓同步操作降血壓準換器。它集為同有一個80V 550mΩ高側和同有一個80V 350mΩ低側工作電壓電壓電源開關,以在4.5V至55V的寬任務卡讀取電壓電壓總量內供應者600mA的續注負荷電壓。閥值電壓局勢吃妻上癮供應者極速瞬態遙相呼應和逐頻次電壓規定。
4、臭街靈活運用處景
- 效率計
- 造謠式魅力機制
- 電瓶e充電寶產品
- 波形三相調壓器的前置攝像頭調理器
- 燈條有節制器
5、芯片封裝個人信息
SOT23-6L封裝 ↓
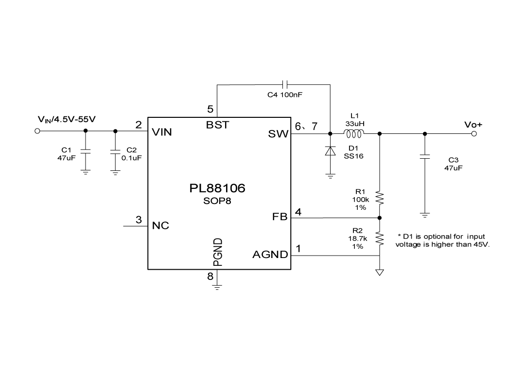
6、管腳界說和效果刻畫
管腳副作用描述
SOT23-6L封裝 ↓
序號 | 稱號 | 描寫 |
---|---|---|
1 | BST | 在SW和BST之間毗連一個0.1μF或更大的電容器,覺得高側柵驅動器供電 |
2 | GND | 參考地 |
3 | FB | 反應輸入。FB感到輸入電壓。將FB毗連到一個毗連在輸入和接地之間的分壓器上。FB是一個敏感節點。堅持FB闊別SW和BST引腳。 |
4 | NC | 空腳 |
5 | VIN | 電源輸入。Vin為集成電路供給電源。為Vin供給一個4.5V到55V的電源。利用一個大電容器和最少別的一個0.1uF的陶瓷電容器將Vin旁路接地,以消弭集成電路輸入中的噪聲。將電容器安排在接近Vin和接地引腳的地位。 |
6 | SW | 電壓切換引腳。將此引腳毗連到電感的切換節點。 |
SOP8封裝 ↓
序號 | 稱號 | 描寫 |
---|---|---|
1 | AGND | 旌旗燈號接地用于外部參考和節制電路。 |
2 | VIN | 電源輸入。Vin為集成電路供給電源。為Vin供給一個4.5V到55V的電源。用一個大電容器和最少別的一個0.1uF的陶瓷電容器將Vin旁路接地,以消弭集成電路輸入中的噪聲。將電容器安排在接近Vin和接地引腳的地位。 |
3 | NC | 空腳 |
4 | FB | 反應輸入。FB感到輸入電壓。將FB毗連到一個毗連在輸入和接地之間的分壓器上。FB是一個敏感節點。堅持FB闊別SW和BST引腳。 |
5 | BST | 在SW和BST之間毗連一個0.1μF或更大的電容器,覺得高側柵驅動器供電。 |
6 | SW | 電壓切換引腳。將此引腳毗連到電感的切換節點。 |
7 | SW | 電壓切換引腳。將此引腳毗連到電感的切換節點。 |
8 | PGND | 電源地 |
二、活兒文件
范例 | 標題 | 上傳時候 | 文檔下載 |
產品型號規格書(英語翻譯) | PL88106_Datasheet_en_r1.0 | 2025/06/10 | PDF下載 |
三、借助打算
序號 | 標題 |
1 |
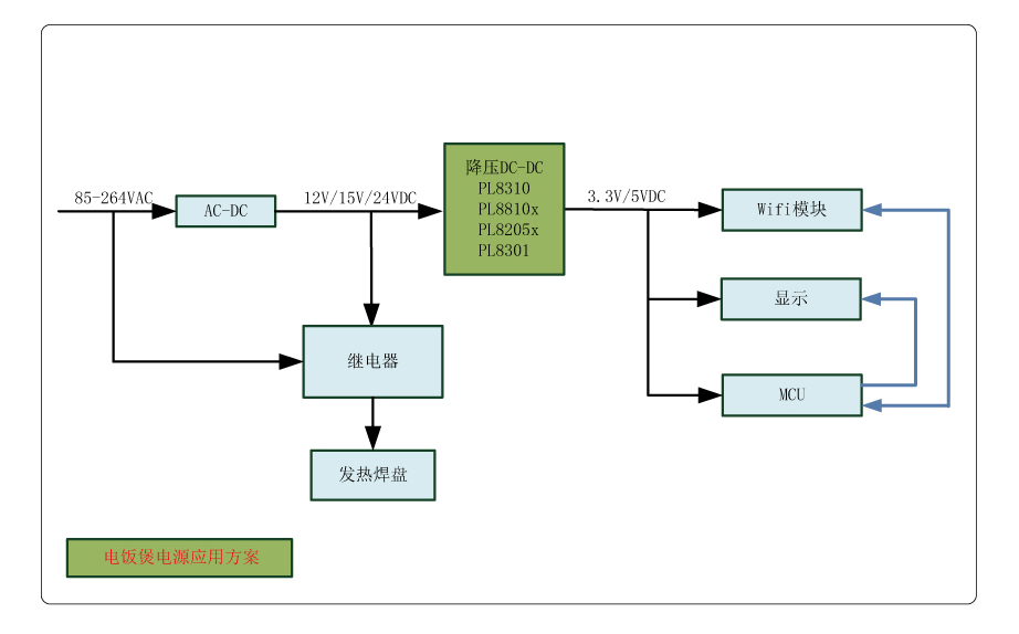
電飯煲電源利用計劃
|
2 |
直流變頻空調電源利用計劃
|
3 |
掃地機械人計劃
|
4 |
智能辦公桌、智能沙發利用計劃
|
5 |
智能家電利用計劃
|